设为首页
|
加入收藏
首页
部门概况
部门简介
组织机构
联系方式
信息公告
政策法规
内部控制
基建财务
教学科研
收费管理
学院规章
服务指南
报账员报账指南
收费指南
公积金指南
银行卡业务指南
医疗保险业务指南
下载专区
留言反馈
学院主站
学习园地
信息公告
信息公告
当前位置:
首页
>>
信息公告
>> 正文
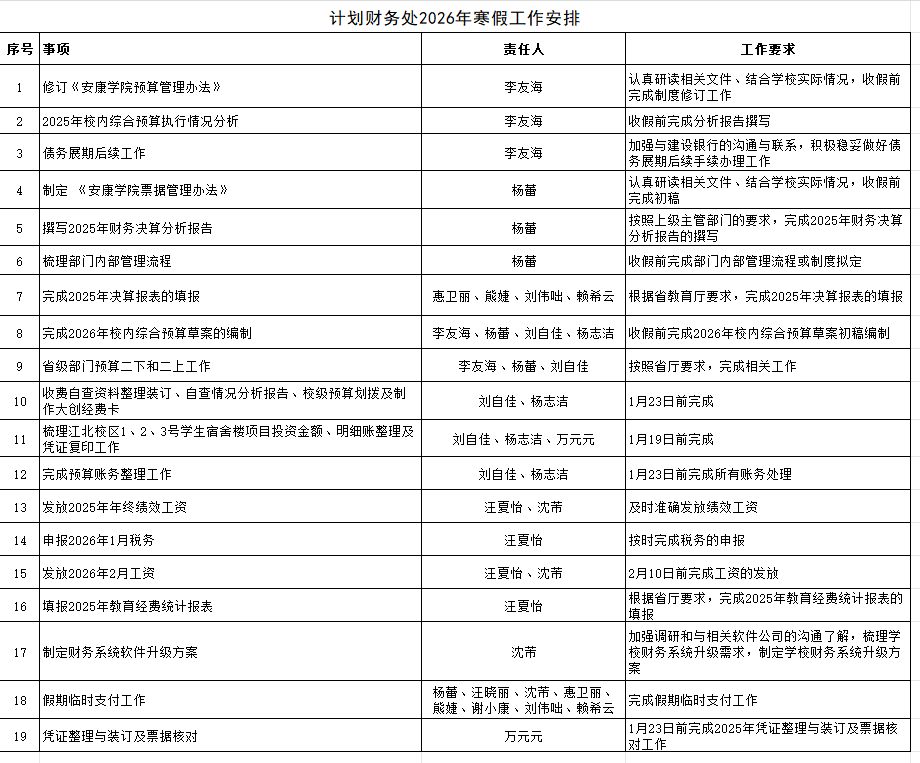
计财处2026年寒假工作安排
发布日期:2026-01-17 作者: 来源: 点击:
安康学院 版权所有 | Copyright 2010 陕ICP备 17014456号
地址:中国 陕西 安康市育才路92号 邮编:725000